MOTO.com.ua
events
0
Події
Погода: Київ
03.05, 14:59
44
+15 °С
Вітер: 4 м./с., Пд-З
НовиниФорумОголошенняЖурналКаталогПривалКалендар
Реєстрація Вхід
?
Увійти
Допоможіть Армії, наближайте нашу Перемогу!
Форум
Шукати

Реле - регулятори напруги для мото з однофазним генератором

Переглядів: 3681593, модератор: ed13hell
10.08.2008 р.
answerview
Показати повідомлення
        В цій темі публікуємо прогресивні та технічно правильні рішення 
Реле - Регуляторів, ПЕРЕВІРЕНІ,  підтверджені випробуваннями на реальній мото-техніці (цифрові показники в різних режимах роботы, схеми та фото виробів, по можливості відео випробувань).


Фото. 1, 2 - оригінальний регулятор напруги китайських мопедів Альфа/Дельта
(Honda Dio, Honda Cub) 
та подібних.

Фото. 3 - 11  - саморобні, перевірені схеми регуляторів напруги 
(
Ці схеми працездатні в бортовій мережі мото/мопеда/скутера при змінах, виконаних відповідно до фото №12)

Фото. 12 - Рекомендована схема підключення саморобного РЕГУЛЯТОРА.

Фото. 13 - Один з вариантів стенду для перевірки РЕГУЛЯТОРА.

Фото. 14 - Стенд для перевірки РЕГУЛЯТОРА (варіант 2).

Фото. 15 - Схема бортової мережі Альфа-Дельта-подібних мопедів.

  ВЕЛИКЕ ПРОХАННЯ: при розміщенні на інших ресурсах запозичених в цій темі схем, ОБОВ'ЯЗКОВО робіть посилання на дану тему і навпаки, при розміщенні будь яких схем з інших ресурсів, посилання на ці ресурси ОБОВ'ЯЗКОВЕ!

    Перед тим як задати питання по схемі регулятора напруги її автору,
УВАЖНО ПРОЧИТАЙТЕ:

  Шановні дописувачі, це тема про конкретні електронні прилади на технічному форумі, а не шоу екстрасенсів, а отже для того щоб автор схеми,  до якого Ви адресуєте своє повідомлення, не звертався за допомогою до шаманів з бубнами, а Ви отримали чітку кваліфіковану відповідь на ваші питання як мінімум БАЖАНО вказати:
1. Що у Вас за техніка, на якій конкретна схема використовується, а саме:
- тип двигуна;
- вид/тип генератора та його потужність;
- генератор штатний чи модернізований, якщо модернізований, то як?;
2. Аккумулятор:
- чи він взагалі є;
- його ємкість;
- його реальний стан (справність);
3. Конденсатор на виході регулятора напруги:
- чи він взагалі є;
- його характеристики (ємкість, тощо);
4. Наватаження (види і типи споживачів) на регулятор конкретно, а не типу "я нє помню сколько Ватт, прімєрно ХХ"...
5. Прикріпити до питання декілька якісних фото (бажано з максимальною роздільною здатністю), регулятора напруги щодо якого у Вас виникли питання, тим більше в теперішній час, з цим завданням може справитись любий, навіть дешевий китайський смартфон...
+ З метою меншого засмічування теми, для дрібних питань, до чи після основного, бажано використовувати можливості особистих повідомлень (лічки).
++ Дякуєм за порозуміння! З повагою!  


УВАГА!
Повідомлення з інформацією, яка не відповідає темі, флуд та всілякого роду "лірика" будуть видалятись без попереджень!
Каждый заблуждается в меру своей убежденности.
Змінено: 26.03.2019 р., ed13hell
Прикріплені зображеннявідкрити у галереї
1
like
1
good
bad
shockingly
07.03.2014 р. відповів для Grom  
answerview
може у мене мультіметр глючить, бо ХЗ - йому уже годков 5 і не всі кристали фунциклюють... може вся бадяга через похибку вимірювання?

Мне измерительную технику преподавали на русском языке.
Поэтому когда я читаю похибка вимірювання або збіжна послідовність меня это вставляет даже больше чем петля гистерезиса...
Приедешь померяем тремя приборами... могу на тебя маленький вольтметр повесить если обещаешь не приехать в столб в следствии разглядывания его на ходу...
like
good
bad
shockingly
07.03.2014 р. відповів для Gustav  
answerview
може у мене мультіметр глючить, бо ХЗ - йому уже годков 5 і не всі кристали фунциклюють... може вся бадяга через похибку вимірювання?

Мне измерительную технику преподавали на русском языке.
Поэтому когда я читаю похибка вимірювання або збіжна послідовність меня это вставляет даже больше чем петля гистерезиса...
Приедешь померяем тремя приборами... могу на тебя маленький вольтметр повесить если обещаешь не приехать в столб в следствии разглядывания его на ходу...

ок - бо мій встроєний, зараза, згорів на МАЙДАНІ
Крим - це Україна!
like
good
bad
shockingly
07.03.2014 р. відповів для Grom  
answerview
може у мене мультіметр глючить, бо ХЗ - йому уже годков 5 і не всі кристали фунциклюють... може вся бадяга через похибку вимірювання?
не хотел ничего писать, чтоб тапками не кидались, но все же: точно такие же симптомы были и у меня. проверял китаянским цифровым мультиматром, из разряда ширпотреб. с учетом того, что у него есть промежуток, через сколько он снимает показания, обратил внимание на прикол: с выключенным двигателем показывает верно. запускаю: чудеса на виражах - чем больше газу - тем больше просадка. т.е. на холостых показывает где-то 13-14, газку даешь - уже 6 вольт. но ведь при движении со светом вижу, что поток выравнивается при 3000 об/мин (аккум такой, что только приборка оживает). специально попросил замерять приятеля с нормальным мультиматром и сверить со своими показателями. на заглушенной движке - одинаково. при заведенном (без нагрузки) у меня пошла просадка, на его же мультиметре вышел на 14,3 и так и держал, вне зависимости от оборотов. а мой показывал погоду на марсе. так что я успокоился по поводу своего РР
Любіть Україну, як сонце, любіть,
як вітер, і трави, і води,
в годину щасливу і в радості мить,
любіть у годину негоди!
like
good
bad
shockingly
07.03.2014 р. відповів для tsinik  
answerview
специально попросил замерять приятеля с нормальным мультиматром и сверить со своими показателями. на заглушенной движке - одинаково. при заведенном (без нагрузки) у меня пошла просадка, на его же мультиметре вышел на 14,3 и так и держал, вне зависимости от оборотов. а мой показывал погоду на марсе. так что я успокоился по поводу своего РР

симптоми схожи = просадка на ХХ відсутня, а при наборі обертів є зони резонансу чи ХЗ що
якщо судить по світлопотоку фари, то напруга майже не міняється
Крим - це Україна!
like
good
bad
shockingly
08.03.2014 р. відповів для Akademik  
answerview

Честно говоря я думал что и без аккумулятора должно быть 14 В.

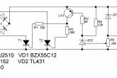
Если РР который Вы сделали по схеме  на полевых транзисторах, то этот регулятор работает и без АКБ. И напряжение на выходе практически такое что с аккумулятором или без такового. Проверьте правильность сборки, и исправность компонентов схемы. Испытание на стэнде проводите вот по такому включению РР к трансу.Хотя на схеме две лампы,но достаточно и одной . Конденсатор дополнительный не нужен, он уже есть штатный в самом РР (10 000мкф). Правильно собранная схема с исправных элементов - работает сразу.  На всякий случай замените ТЛ431, а также проверьте  номиналы резисторов 47К и 10К.

Чего то я по своей схеме №5 не нахожу резистор на 47К!?
Может схема не та? И честно говоря не совсем понимаю зачем ставить 2 резистора R7.1 и R7.2.
Чего то так и выдает мой блок 5В. 02_sad
Прикріплені зображеннявідкрити у галереї
like
good
bad
shockingly
XANDER
08.03.2014 р. відповів для Forth  
answerview

Может схема не та? И честно говоря не совсем понимаю зачем ставить 2 резистора R7.1 и R7.2.
Чего то так и выдает мой блок 5В. 02_sad

2 резистора потому что легче найти 2 кОм + 130 Ом чем резистор на 2.13 кОм ...
проверьте номиналы R6 , R7
от этих двух резисторов собственно говоря и зависит , какое у вас на выходе будет напряжение.
1
like
1
good
bad
shockingly
08.03.2014 р. відповів для Forth  
answerview

Чего то я по своей схеме №5 не нахожу резистор на 47К!?
Может схема не та? И честно говоря не совсем понимаю зачем ставить 2 резистора R7.1 и R7.2.
Чего то так и выдает мой блок 5В. 02_sad

Ну если считать именно  по схемам ,то это схема №4, а если подряд то пятая. Я Вам давал пояснения по следующей схеме, которая на полевых транзисторах.
По поводу этой схемы.
Два резистора последовательно применены для удобства установки нужного  выходного напряжения. Так как резистора 2К13 просто так не найти, да и не обязательно что такое именно должно быть, дабы на выходе РР присутствовало 14,3 вольта. В этом случае резистор в 2К не трогается, а вот 130 Ом подбирается на иное.
Теперь того что на выходе только 5 вольт.
Причин много, не правильный монтаж, не рабочий компонент схемы, не тот номинал резисторов в делителе на управляющем электроде ТЛ431. и.тд. Проверьте тиристоры на замкнутость катод-анод, замените ТЛ431 и МПСА92, прозвоните мост на предмет обрыва - пробоя и правильной установки диодов самого моста. Мне лично попадался такой, с неправильным соединением между собой четырех диодов.
1
like
1
good
bad
shockingly
08.03.2014 р. відповів для Forth  
answerview
Услышьте меня! Эта схема не будет работать корректно, если генератор имеет проводимость на корпус (минус).
Даже при правильном монтаже, правильных деталях и правильной настройке и десятках сообщений в форуме. НЕ БУДЕТ.
like
good
bad
shockingly
XANDER
08.03.2014 р. відповів для Gustav  
answerview
Услышьте меня! Эта схема не будет работать корректно, если генератор имеет проводимость на корпус (минус).
Даже при правильном монтаже, правильных деталях и правильной настройке и десятках сообщений в форуме. НЕ БУДЕТ.


при этом одна "полуволна" будет зашунтирована диодом , но вторая будет работать ... я не пробовал , но в принципе при малых нагрузках и больших оборотах все равно должно быть ~ 14 на выходе .
1
like
1
good
bad
shockingly
08.03.2014 р. відповів для Gustav  
answerview
Услышьте меня! Эта схема не будет работать корректно, если генератор имеет проводимость на корпус (минус).
Даже при правильном монтаже, правильных деталях и правильной настройке и десятках сообщений в форуме. НЕ БУДЕТ.

На данный момент добиваюсь работы схемы, раз уж спаял и тестирую в домашних условиях на трансформаторе.
А уж потом буду на месте разбираться, или другую схему делать.
like
good
bad
shockingly
08.03.2014 р. відповів для Akademik  
answerview
Ну если считать именно  по схемам ,то это схема №4, а если подряд то пятая. Я Вам давал пояснения по следующей схеме, которая на полевых транзисторах.
По поводу этой схемы.
Два резистора последовательно применены для удобства установки нужного  выходного напряжения. Так как резистора 2К13 просто так не найти, да и не обязательно что такое именно должно быть, дабы на выходе РР присутствовало 14,3 вольта. В этом случае резистор в 2К не трогается, а вот 130 Ом подбирается на иное.
Теперь того что на выходе только 5 вольт.
Причин много, не правильный монтаж, не рабочий компонент схемы, не тот номинал резисторов в делителе на управляющем электроде ТЛ431. и.тд. Проверьте тиристоры на замкнутость катод-анод, замените ТЛ431 и МПСА92, прозвоните мост на предмет обрыва - пробоя и правильной установки диодов самого моста. Мне лично попадался такой, с неправильным соединением между собой четырех диодов.
Схему проверил, все верно. Номинал резисторов точный, при впаивании проверял прибором. Осталось полупроводники проверить, вот этим и займусь, придется выпаивать...
like
good
bad
shockingly
08.03.2014 р.
answerview
Так что моя схема работать не будет? 02_sad
Посоветуйте тогда какаю сделать, чтоб работала по любому с моим мотором и без аккумулятора?
like
good
bad
shockingly
08.03.2014 р. відповів для XANDER  
answerview
Услышьте меня! Эта схема не будет работать корректно, если генератор имеет проводимость на корпус (минус).
Даже при правильном монтаже, правильных деталях и правильной настройке и десятках сообщений в форуме. НЕ БУДЕТ.


при этом одна "полуволна" будет зашунтирована диодом , но вторая будет работать ... я не пробовал , но в принципе при малых нагрузках и больших оборотах все равно должно быть ~ 14 на выходе .

Одна полуволна целиком закрыта накоротко диодом, а в остальном получается аналог выпрямителя на одном диоде.
Реально получается некоторый аналог штатной схемы только с дополнительным нагревом.
Это я и называю не корректной работой.
like
good
bad
shockingly
08.03.2014 р. відповів для Forth  
answerview
Так что моя схема работать не будет? 02_sad
Посоветуйте тогда какаю сделать, чтоб работала по любому с моим мотором и без аккумулятора?

Если вы не хотите внести изменения в генератор - ну возьмите штатный регулятор от мопеда, чего вы паритесь?
К тому же не понятно в чем цель ваших изысканий? Лично я не понимаю для чего вы всё это затеяли.
У вас какая то нагрузка имеется необходимая?
Мы же толком не знаем ничего о ваших целях.
Прикріплені зображеннявідкрити у галереї
1
like
1
good
bad
shockingly
08.03.2014 р. відповів для Forth  
answerview
Так что моя схема работать не будет? 02_sad
Посоветуйте тогда какаю сделать, чтоб работала по любому с моим мотором и без аккумулятора?

А Вы замеряли обмотку на предмет соединения с корпусом? Даже если она и одним выводом соединена с массой и Вы не хотите ее отсоединять, то можно просто изолировать от корпуса мотора (лодки) сам регулятор и все потребители, то-есть сделать альтернативную массу ,гальванически не соединенной с металлическим корпусом плавсредства . Хотя у меня есть очень большое сомнение по поводу соединения обмотки статора на корпус .  РР который вы собрали ,обязательно проверьте на стэнде , согласно тому что я Вам рекомендовал ранее. Трансформатор любой, от 10 ватт и выше и напряжением не менее 20вольт по переменке. Увеличьте емкость конденсатора в РР . хотя бы до 10 000 мкф., если планируете его работу без АКБ на нагрузку.   И от полученных  результатов  измерений ,тэстов по тем пунктам которые я привел выше, можно будет судить о чем либо с большей уверенностью " где зарыта собака ".   А вообще, если работу регулятора планируете без аккумулятора с питанием эхолота ,радара или других приборов, то я бы предпочел ту схему которая на двух полевых транзисторах, что в шапке темы.  Или можно собрать не шунтирующий регулятор , самый простой на одной оптопаре. Вот здесь ваш коллега как раз отписывается о результатах его эксплуатации http://www.moto.com.ua/forum/topic-150469/message-1401876/#1401876 . Схема этого РР ниже.  Но сперва обязательно позвоните прибором обмотку генератора.
Прикріплені зображеннявідкрити у галереї
1
like
1
good
bad
shockingly
08.03.2014 р. відповів для Gustav  
answerview
Если вы не хотите внести изменения в генератор - ну возьмите штатный регулятор от мопеда, чего вы паритесь?
К тому же не понятно в чем цель ваших изысканий? Лично я не понимаю для чего вы всё это затеяли.
У вас какая то нагрузка имеется необходимая?
Мы же толком не знаем ничего о ваших целях.
Завтра попробую замерить генератор.
Где же взять штатный регулятор от мопеда в Волгограде?
Моя цель: при езде на моторе питать эхолот, навигатор, сотовый и помпу откачки воды (мотор автомобильного омывателя)
like
good
bad
shockingly
08.03.2014 р. відповів для Akademik  
answerview

А Вы замеряли обмотку на предмет соединения с корпусом? Даже если она и одним выводом соединена с массой и Вы не хотите ее отсоединять, то можно просто изолировать от корпуса мотора (лодки) сам регулятор и все потребители, то-есть сделать альтернативную массу ,гальванически не соединенной с металлическим корпусом плавсредства . Хотя у меня есть очень большое сомнение по поводу соединения обмотки статора на корпус .  РР который вы собрали ,обязательно проверьте на стэнде , согласно тому что я Вам рекомендовал ранее. Трансформатор любой, от 10 ватт и выше и напряжением не менее 20вольт по переменке. Увеличьте емкость конденсатора в РР . хотя бы до 10 000 мкф., если планируете его работу без АКБ на нагрузку.   И от полученных  результатов  измерений ,тэстов по тем пунктам которые я привел выше, можно будет судить о чем либо с большей уверенностью " где зарыта собака ".   А вообще, если работу регулятора планируете без аккумулятора с питанием эхолота ,радара или других приборов, то я бы предпочел ту схему которая на двух полевых транзисторах, что в шапке темы.  Или можно собрать не шунтирующий регулятор , самый простой на одной оптопаре. Вот здесь ваш коллега как раз отписывается о результатах его эксплуатации http://www.moto.com.ua/forum/topic-150469/message-1401876/#1401876 . Схема этого РР ниже.  Но сперва обязательно позвоните прибором обмотку генератора.

Завтра попытаюсь прозвонить.
Так какую схему лучше собрать ту что на 2 полевых транзисторах или ту что с оптопарой?
Я в них не понимаю. Завтра бы и за детальками бы сходил...
like
good
bad
shockingly
08.03.2014 р. відповів для Forth  
answerview

Завтра попытаюсь прозвонить.
Так какую схему лучше собрать ту что на 2 полевых транзисторах или ту что с оптопарой?
Я в них не понимаю. Завтра бы и за детальками бы сходил...

Вам выбирать, исходя с возможности приобретения компонентов той или другой схемы РР.
А то не всегда на некоторых рынках есть нужные детальки.   РР на оптопаре , можно выход подключить прямо на аккумулятор , так как потребление самого р-регулятора при неработающем моторе , меньше саморазряда АКБ.  Схема РР на двух полевиках требует обязательного отключения от АКБ. Обязательно надо подключать РР  к АКБ через замок зажигания , или через тумблер, а то при длительном не использовании плавсредства получите сильный разряд аккумулятора. Но эта схема содержит диоды шотки в мосте, а это уменьшение падения напряжения при выпрямлении .
Вы написали что будите подключать помпу . А сколько она потребляет? Боюсь что на малых оборотах мотора будет маловато мощности генератора для работы помпы , если  аккумулятор будет отсутствовать.
1
like
1
good
bad
shockingly
09.03.2014 р. відповів для Akademik  
answerview
Вам выбирать, исходя с возможности приобретения компонентов той или другой схемы РР.
А то не всегда на некоторых рынках есть нужные детальки.   РР на оптопаре , можно выход подключить прямо на аккумулятор , так как потребление самого р-регулятора при неработающем моторе , меньше саморазряда АКБ.  Схема РР на двух полевиках требует обязательного отключения от АКБ. Обязательно надо подключать РР  к АКБ через замок зажигания , или через тумблер, а то при длительном не использовании плавсредства получите сильный разряд аккумулятора. Но эта схема содержит диоды шотки в мосте, а это уменьшение падения напряжения при выпрямлении .
Вы написали что будите подключать помпу . А сколько она потребляет? Боюсь что на малых оборотах мотора будет маловато мощности генератора для работы помпы , если  аккумулятор будет отсутствовать.
В качестве помпы планирую использовать "Мотор омывателя ВАЗ-2110" у него заявлено не более 4 А. Аккумулятор я планирую использовать 7AH от UPS-а, но мало ли, всякое бывает то забудешь его то утопишь 01_smile Пойду на рынок искать элементы для РР на оптопаре, а какой мощности резисторы лучше брать?
Змінено: 09.03.2014 р., Forth
like
good
bad
shockingly
09.03.2014 р. відповів для Forth  
answerview
В качестве помпы планирую использовать "Мотор омывателя ВАЗ-2110" у него заявлено не более 4 А. Аккумулятор я планирую использовать 7AH от UPS-а, но мало ли, всякое бывает то забудешь его то утопишь 01_smile Пойду на рынок искать элементы для РР на оптопаре, а какой мощности резисторы лучше брать?

4 ампера - это довольно серьезный  ток потребления. Не знаю точно характеристик вашего генератора,только догадки,но могу сказать однозначно, чтобы пошел заряд АКБ с такой нагрузкой, обороты мотора должны быть даже не средние, а гораздо выше!
Резисторы все берите 0,25 Вт. хуже не будет. Стабилитрон на 18 вольт , по схеме на 1,3 ватта, если не найдете ставьте полватный. Мост не стоит брать с высоким рабочим напряжением . Оптимально на 400 вольт. В высоковольтных падение напряжения после выпрямления больше. Имеется разработанная плата в спринт-лойате http://www.moto.com.ua/forum/topic-150469/message-1336230/#1336230
1
like
1
good
bad
shockingly
© 2001-2026, MOTO.com.ua - все про мотоцикли та скутери!   Зворотній зв'язок   Про нас   Реклама на сайті   Магазин