MOTO.com.ua
events
0
Події
Погода: Київ
26.05, 17:57
44
+21 °С
Вітер: 5 м./с., Півн
НовиниФорумОголошенняЖурналКаталогПривалКалендар
Реєстрація Вхід
?
Увійти
Допоможіть Армії, наближайте нашу Перемогу!
Галерея

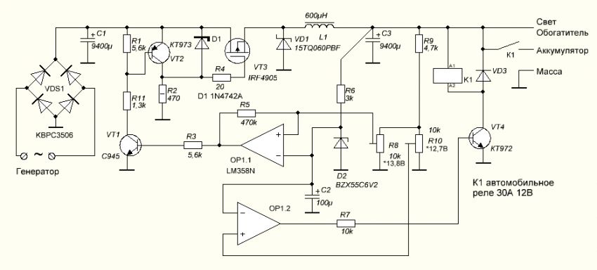
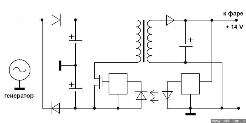
Фотографії повідомлення #1058724 теми форума «Реле - регулятори напруги для мото з однофазним генератором»

Фото 1
фото 1
Фото 2
фото 2
© 2001-2026, MOTO.com.ua - все про мотоцикли та скутери!   Зворотній зв'язок   Про нас   Реклама на сайті   Магазин