MOTO.com.ua
events
0
Події
Погода: Київ
05.05, 10:38
32
+20 °С
Вітер: 2 м./с., Зах
НовиниФорумОголошенняЖурналКаталогПривалКалендар
Реєстрація Вхід
?
Увійти
Допоможіть Армії, наближайте нашу Перемогу!
Галерея

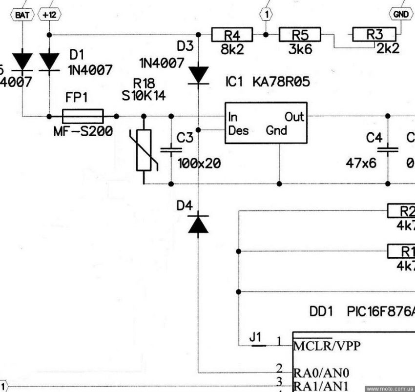
Фотографії повідомлення #1281041 теми форума «Мото бортовой компьютер (MBK 2.4 Design by El).»

Фото 1
фото 1
© 2001-2026, MOTO.com.ua - все про мотоцикли та скутери!   Зворотній зв'язок   Про нас   Реклама на сайті   Магазин