MOTO.com.ua
events
0
Події
Погода: Київ
03.05, 02:12
44
+9 °С
Вітер: 1 м./с., Півд
НовиниФорумОголошенняЖурналКаталогПривалКалендар
Реєстрація Вхід
?
Увійти
Допоможіть Армії, наближайте нашу Перемогу!
Галерея

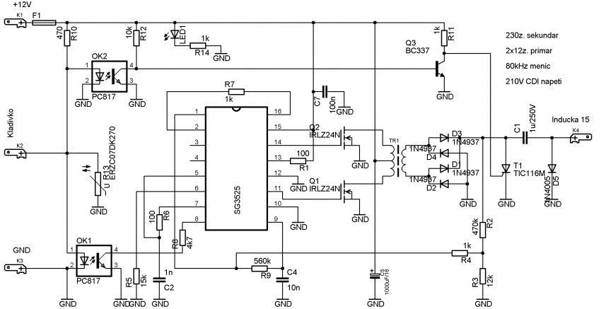
Фотографії повідомлення #1312063 теми форума «Электронное опережение зажигания. Мысли, проекты, решения.»

Фото 1
фото 1
Фото 2
фото 2
© 2001-2026, MOTO.com.ua - все про мотоцикли та скутери!   Зворотній зв'язок   Про нас   Реклама на сайті   Магазин