MOTO.com.ua
events
0
Події
Погода: Київ
25.05, 21:34
44
+17 °С
Вітер: 3 м./с., Пн-З
НовиниФорумОголошенняЖурналКаталогПривалКалендар
Реєстрація Вхід
?
Увійти
Допоможіть Армії, наближайте нашу Перемогу!
Галерея

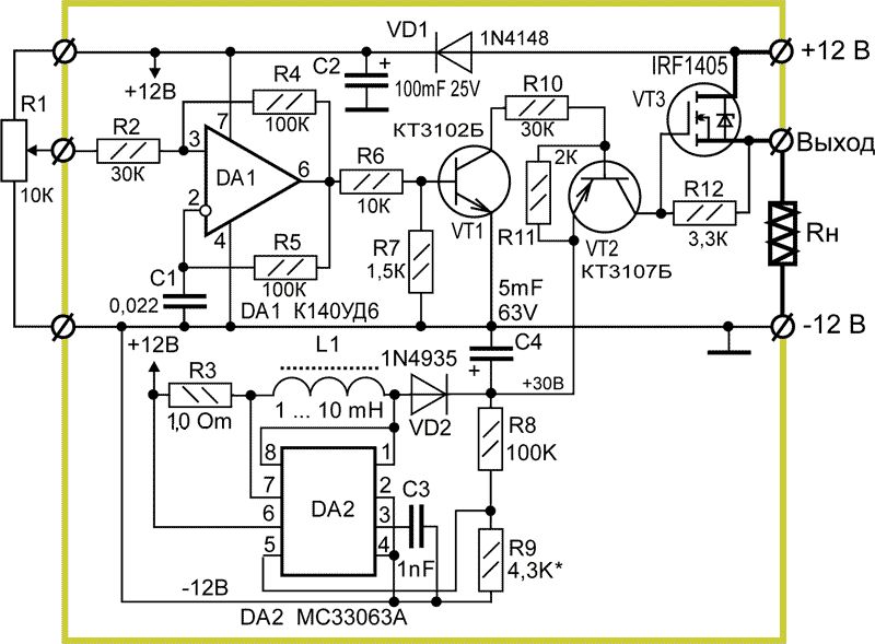
Фотографії повідомлення #729918 теми форума «Реле - регулятори напруги для мото з однофазним генератором»

Фото 1
фото 1
© 2001-2026, MOTO.com.ua - все про мотоцикли та скутери!   Зворотній зв'язок   Про нас   Реклама на сайті   Магазин