MOTO.com.ua
events
0
Події
Погода: Київ
02.05, 19:42
44
+13 °С
Вітер: 1 м./с., Схід
НовиниФорумОголошенняЖурналКаталогПривалКалендар
Реєстрація Вхід
?
Увійти
Допоможіть Армії, наближайте нашу Перемогу!
Галерея

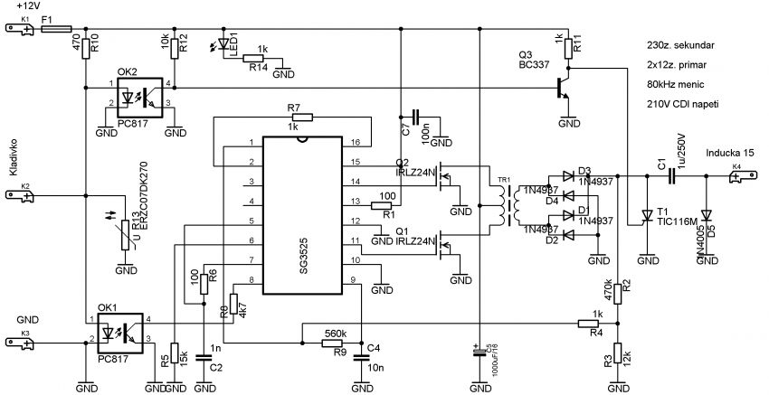
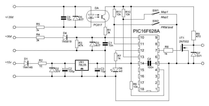
Фотографії повідомлення #1447410 теми форума «Электронное опережение зажигания. Мысли, проекты, решения.»

Фото 1
фото 1
Фото 2
фото 2
© 2001-2026, MOTO.com.ua - все про мотоцикли та скутери!   Зворотній зв'язок   Про нас   Реклама на сайті   Магазин