MOTO.com.ua
events
0
Події
Погода: Київ
06.05, 13:02
32
+23 °С
Вітер: 3 м./с., Пд-З
НовиниФорумОголошенняЖурналКаталогПривалКалендар
Реєстрація Вхід
?
Увійти
Допоможіть Армії, наближайте нашу Перемогу!
Форум
Шукати

Реле - регулятори напруги для мото з однофазним генератором

Переглядів: 3683308, модератор: ed13hell
10.08.2008 р.
answerview
Показати повідомлення
        В цій темі публікуємо прогресивні та технічно правильні рішення 
Реле - Регуляторів, ПЕРЕВІРЕНІ,  підтверджені випробуваннями на реальній мото-техніці (цифрові показники в різних режимах роботы, схеми та фото виробів, по можливості відео випробувань).


Фото. 1, 2 - оригінальний регулятор напруги китайських мопедів Альфа/Дельта
(Honda Dio, Honda Cub) 
та подібних.

Фото. 3 - 11  - саморобні, перевірені схеми регуляторів напруги 
(
Ці схеми працездатні в бортовій мережі мото/мопеда/скутера при змінах, виконаних відповідно до фото №12)

Фото. 12 - Рекомендована схема підключення саморобного РЕГУЛЯТОРА.

Фото. 13 - Один з вариантів стенду для перевірки РЕГУЛЯТОРА.

Фото. 14 - Стенд для перевірки РЕГУЛЯТОРА (варіант 2).

Фото. 15 - Схема бортової мережі Альфа-Дельта-подібних мопедів.

  ВЕЛИКЕ ПРОХАННЯ: при розміщенні на інших ресурсах запозичених в цій темі схем, ОБОВ'ЯЗКОВО робіть посилання на дану тему і навпаки, при розміщенні будь яких схем з інших ресурсів, посилання на ці ресурси ОБОВ'ЯЗКОВЕ!

    Перед тим як задати питання по схемі регулятора напруги її автору,
УВАЖНО ПРОЧИТАЙТЕ:

  Шановні дописувачі, це тема про конкретні електронні прилади на технічному форумі, а не шоу екстрасенсів, а отже для того щоб автор схеми,  до якого Ви адресуєте своє повідомлення, не звертався за допомогою до шаманів з бубнами, а Ви отримали чітку кваліфіковану відповідь на ваші питання як мінімум БАЖАНО вказати:
1. Що у Вас за техніка, на якій конкретна схема використовується, а саме:
- тип двигуна;
- вид/тип генератора та його потужність;
- генератор штатний чи модернізований, якщо модернізований, то як?;
2. Аккумулятор:
- чи він взагалі є;
- його ємкість;
- його реальний стан (справність);
3. Конденсатор на виході регулятора напруги:
- чи він взагалі є;
- його характеристики (ємкість, тощо);
4. Наватаження (види і типи споживачів) на регулятор конкретно, а не типу "я нє помню сколько Ватт, прімєрно ХХ"...
5. Прикріпити до питання декілька якісних фото (бажано з максимальною роздільною здатністю), регулятора напруги щодо якого у Вас виникли питання, тим більше в теперішній час, з цим завданням може справитись любий, навіть дешевий китайський смартфон...
+ З метою меншого засмічування теми, для дрібних питань, до чи після основного, бажано використовувати можливості особистих повідомлень (лічки).
++ Дякуєм за порозуміння! З повагою!  


УВАГА!
Повідомлення з інформацією, яка не відповідає темі, флуд та всілякого роду "лірика" будуть видалятись без попереджень!
Каждый заблуждается в меру своей убежденности.
Змінено: 26.03.2019 р., ed13hell
Прикріплені зображеннявідкрити у галереї
1
like
1
good
bad
shockingly
23.11.2011 р. відповів для Gustav  
answerview
Все правильно,затвор транзистора "конденсатор"при его перезаряде нужно ограничивать ток резистором,открывается полевик через резистор так ничего вроде и не надо .Но закрывается полевик через составной транзистор и в его цепи нужен R3 тем более при таком режиме работы.
 Проверил работу перевернутой схемы,все работает,при перестановке дросселя по минусовой шине все работает одинаково,но полевик в таком варианте нет возможности привинтить прямо к корпусу без изолятора 19_negative потому вернул все на свои места.
Полевик на массе,дроссель на плюсе, между кондерами,ну а диод нужен обратный,тогда тоже садится без изолятора.Так и собираю на "чистовую",останется испытать в полетах.
Только тот народ в безопасности,у кого свободная пресса.
like
good
bad
shockingly
23.11.2011 р. відповів для makar1  
answerview
Не могу дождаться схемы.
Планирую использовать в 3-фазном варианте нонеймовского генератора и , возможно, на перемотанном от 150ки.
Последний планируется поставить на 50(90)сс скутер.
Также в планах ввести защиту от перенапряжения в данную схему.
Змінено: 23.11.2011 р., gj2
like
good
bad
shockingly
23.11.2011 р. відповів для makar1  
answerview
makar1 проверь так ? А то по быстрому перед сном схемку накидал, и есть некоторые сомнения просто немного подумать надо над ней  30_crazy В архиве даташиты полевиков  которые в принципе можно применить. Какой диод ты применял я незнаю .  16_roll
Змінено: 23.11.2011 р., Y_J0g
Прикріплені зображеннявідкрити у галереї
Прикріплені файли
rar
1.1 мБ.
like
good
bad
shockingly
24.11.2011 р. відповів для Y_J0g  
answerview
Да схема такая,только без микросхемы,ключ управления прежний,заменены транзисторы на противоположные по проводимости (BU80-BC558)ну и диоды развернуты.
 Измывался над ней по всякому,но появилась какая то "заусеница"на картинке,всеравно токи выдает и прочее нормально.А вот когда подключил лабораторный БП мощный и на небольших нагрузках на вход давал больше 30в.генерация срывается 12_cray ,уменьшаешь опять генерирует 27_dash За то просмотрел как преобразует РР напряжение в ток,так при 16в.с БП ток идет 5А.нагрузка тоже 5А.14в.добавляю напругу до 30в. амперметр БП показывает уже 2,5А ,а с РР так и идет 14в.5А. 18_good На своем переделаном генераторе решил измерить ток при КЗ,приткнул амперометр сразу больше 10А.на холостых,затем обороты падают(тормозит ген)и ток останавливается на 10А.
  Будем посмотреть на днях,что к чему 21_umnik и почему такая лажа получается на перевернутом РР 03_biggrin .Да дроссель нужен мощнее,на моем гене 3 провода 0,5мм.сложеных греются,а может и закорючка эта вылезла из-за малой мощности дросселя,хотя врят ли,скорее емкости паразитные возникли 35_hang Осцилогрф снимал картинку с диода и дросселя,диод какой то BY715 что ли(писал все на паперку,настройки и прочее да гдето пропала)...
Только тот народ в безопасности,у кого свободная пресса.
Змінено: 24.11.2011 р., makar1
Прикріплені зображеннявідкрити у галереї
like
good
bad
shockingly
Gustav з днем народження!
24.11.2011 р. відповів для Y_J0g  
answerview
makar1 проверь так ? А то по быстрому перед сном схемку накидал, и есть некоторые сомнения просто немного подумать надо над ней  30_crazy

ну конечно надо подумать  - диод в полевике опять открыт навсегда.
VD1 для чего? можете объяснить?
like
good
bad
shockingly
24.11.2011 р.
answerview
Провел модернизацию схемы на полевиках, которая теоретически улучшает показатели  01_smile

 Диодный мост теперь  состоит из отдельных шотки: сдвоенный 2х63А/100В *и 2 шт. 30/100В(63CTQ100 и 30CTT100) Полевики 75В/130А, 7,8мОм(IRF1407)

По даташитам падение напряжения на обратном диоде при больших токах до 1,5В, с шотки - не более 0,65В. Мелочь, а приятно  03_biggrin

Повторитель поставил с выходным током до 1,5А на каждый транзистор(MC34151), что позволяет формировать гораздо более крутые фронты  07_dirol

Не оспариваю практической ценности - в оригинале и так все прекрасно работало. Делал  больше для морального удовлетворения, убрав видимые прогибы  01_smile

Размер - спичечный коробок
Змінено: 24.11.2011 р., kastor666
Прикріплені зображеннявідкрити у галереї
like
good
bad
shockingly
25.11.2011 р. відповів для Gustav  
answerview
Диод в полевике правильно нарисован, VD1 как в любом понижающем DCDC для прохода напряжения самоиндукции дросселя при закрытии полевика.
like
good
bad
shockingly
25.11.2011 р. відповів для makar1  
answerview
В моей схеме есть положительная обратная связь образованная R3 за щёт неё генерация идёт в любых условиях. В вашем упрощённом варианте небольшая положительная связь образуется только лиш за щёт небольшого прироста напряжения на выходе в момент закрытия полевика. Полевик резко закрылся, напряжением самоиндукции дросселя через VD1 выходные конденсаторы чуть зарядились, вот и вся положительная ОС. Поэтому наверно и срывается генерация в определённых условиях. Чем меньше коэффициент усиления транзистора управляющего полевиком тем ситуация со срывами колебаний будет хуже. В схеме когда полевик у вас стоял в + шине 2 транзистора коэффициенты перемножаются, тут я так понял 1 остался этим самым величина и так не оч. хорошей ОС значительно снизилась. Извиняюсь что всё так на пальцах обьяснил, просто схемы то перед глазами нету.
like
good
bad
shockingly
25.11.2011 р. відповів для Y_J0g  
answerview
R2  не великоват? затвор полевика будет успевать заряжаться?
VT1 может есть смысл заменить на оптрон? так как на базе не получится снизить напряжение до 0в по отношению к эмитеру.
В управление, в первый вариант схемы, в мультисиме, пробовал устанавливать управление на TL431, генерация импульсов была заметно стабильней (в реале не проверял).
like
good
bad
shockingly
25.11.2011 р. відповів для Summon  
answerview
Про оптрон тоже думал так как надо потенциал развязать, общий то теперь тока на выходе схемы.
like
good
bad
shockingly
25.11.2011 р. відповів для Y_J0g  
answerview
Да напряжение увеличиваясь не санкционировано на входе РР приводит к увеличению положительного потенциала на базе составного транзистора до порога когда он уже не может закрыться и нагрузка отключается 12_cray затем скидываем обороты и все работает снова 08_lol .Но установив на моп такое дело,разница заметна по сравнению с тиристорами 18_good не знаю почему но при двух включеных фарах на генераторе (обороты средние)а запас напряжения растет,думаю включаясь и выключаясь тиристоры мешают генератору спокойно работать. 03_biggrin
  В этот Ч (частотный)РР нужен принудительный ключ.Может управляемый стабилитрон втулить,но как то притыкнувши его к светодиоду и блоку питания не заметил резкого его переключения,хотя в нем насували транзисторов больше чем в ОУ 15_badgrin
  Зима долгая что нибудь причудим. Диод я поставил KY715 в нем + на выводе,а корпус на резьбе,сразу контактная площадка получается и изолятор не нужен.
Только тот народ в безопасности,у кого свободная пресса.
Змінено: 25.11.2011 р., makar1
like
good
bad
shockingly
25.11.2011 р. відповів для kastor666  
answerview
Провел модернизацию схемы на полевиках, которая теоретически улучшает показатели  01_smile



Размер - спичечный коробок

   Теперь нужно и проводку менять,на стоковой проводке падение напряжения больше чем на всех твоих деталях разом 03_biggrin И фишка не слабовата ли?Я свой ген на холостых коротил,так на клемах метал варится и искрами улетает 24_bomb
 По какой схеме вырганил РР 21_umnik  47_mail  18_good
Только тот народ в безопасности,у кого свободная пресса.
like
good
bad
shockingly
25.11.2011 р. відповів для makar1  
answerview
Провел модернизацию схемы на полевиках, которая теоретически улучшает показатели  01_smile



Размер - спичечный коробок

   Теперь нужно и проводку менять,на стоковой проводке падение напряжения больше чем на всех твоих деталях разом 03_biggrin И фишка не слабовата ли?Я свой ген на холостых коротил,так на клемах метал варится и искрами улетает 24_bomb
 По какой схеме вырганил РР 21_umnik  47_mail  18_good


 Силовая проводка давно поменяна на отличный провод сечением 5мм.кв. 07_dirol  Мало того, коммутация света теперь осуществляется мощными реле - штатные переклюки только управляют, так как хлипковаты они показались мне. Генератор перемотан проводом 1,6(штатный был около 0,7)  Переведу на DC CDI, уберу катушке зажигания и перемотаю генератор на все железо  07_dirol

Фишка как раз выбрана за очень плотное кольцевое прилягание контактов - искре неоткуда взяться. Провода - качественные 2,5мм.кв.  01_smile

Схема - аналог той что в шапке на полевиках, различия озвучивал выше.
Змінено: 25.11.2011 р., kastor666
like
good
bad
shockingly
Gustav з днем народження!
26.11.2011 р. відповів для Y_J0g  
answerview
Диод в полевике правильно нарисован,

Ну конечно он правильно нарисован к этому вопросов нет. Просто ввиду того что он стоит катодом в минус он всегда открыт и смысла в транзисторе очень мало получается.

VD1 как в любом понижающем DCDC для прохода напряжения самоиндукции дросселя при закрытии полевика.
А теперь объясните мне смысл во всем этом хороводе - шунтирующий регулятор сжигает "лишнюю" энергию на симистрах, а эта схема сжигает её на этом диоде. То же самое только исполняемое в извращенной форме. Зачем всё это "движение"?
like
good
bad
shockingly
26.11.2011 р. відповів для Gustav  
answerview
Всё правильно катодом на массу, но так как теперь мост не соеденём с массой скутера а соединён только выход конвертера потнциал катода более "положителен" относительно анода и ток при закрытом полевике через него не течёт.   Описание работы схемы в области дросселя и диода осталось такое же как в посту №3245   http://www.moto.com.ua/forum/topic-150469/   поэтому на диоде ничего не сжигается, а повторю из описания "во время протекания тока по индуктивности L1 в ней запасается некоторое количество энергии."  "При резком закрытии полевика на индуктивности L1 появляется напряжение самоиндукции ток которого через диод  уходит в нагрузку и конденсатор" в общем он участвует в преобразовании энергии со входа на стабилизируемый выход. Вродь теперь понятно что ничего никуда не сжигается просто так, высокое входное напряжение преобразуется в стабильное нужное, если на входе ниже требуемого на выходе то мощность генератора проходит на выход стабилизатора без каких либо преобразований, что тоже написано в посте "3245.   45_smoke
Змінено: 26.11.2011 р., Y_J0g
like
good
bad
shockingly
26.11.2011 р.
answerview
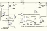
С ТЛкой и оптопарой получается что то примерно так ? У кого есть крутните в мультисиме пожалуйста, работает или как. Если обратную связь ввести будет очень стабильный небольшой и несложный вариант.
Змінено: 26.11.2011 р., Y_J0g
Прикріплені зображеннявідкрити у галереї
like
good
bad
shockingly
26.11.2011 р. відповів для Y_J0g  
answerview
Прогнал на мультисиме, не пошла.
Вот то что менял в первом варианте схемы.
Прикріплені зображеннявідкрити у галереї
like
good
bad
shockingly
26.11.2011 р. відповів для Summon  
answerview
Прогнал на мультисиме, не пошла.
Вот то что менял в первом варианте схемы.

  Схема на оптопаре не работает? Все правельно в схеме и должно работать.Я еще вчера отобрал оптопару для такой схемы,а Лявон ее уже и нарисовал 03_biggrin .В первом посту ветки такая же схема,только без составного транзистора,но работает,хотя в ней через 20кОм. закрывается и 1кОм открывается полевик. 06_question По идее эта схема должна работать еще лучше... 27_dash
Только тот народ в безопасности,у кого свободная пресса.
like
good
bad
shockingly
Gustav з днем народження!
26.11.2011 р. відповів для Y_J0g  
answerview
Всё правильно катодом на массу, но так как теперь мост не соеденём с массой скутера а соединён только выход конвертера потнциал катода более "положителен" относительно анода и ток при закрытом полевике через него не течёт.  

Согласен

а повторю из описания "во время протекания тока по индуктивности L1 в ней запасается некоторое количество энергии."  "При резком закрытии полевика на индуктивности L1 появляется напряжение самоиндукции ток которого через диод  уходит в нагрузку и конденсатор" в общем он участвует в преобразовании энергии со входа на стабилизируемый выход.

Понятно.
Самоиндукция обмоток генератора как при закрытии ключа?
like
good
bad
shockingly
27.11.2011 р. відповів для Gustav  
answerview

Самоиндукция обмоток генератора как при закрытии ключа?

 Самоиндукции обмоток генератора не может быть,перед ключом стоит конденсатор и является постоянно подключенным к обмоткам генератора,тем самым ПОСТОЯННО нагружая его.Дроссель тоже станет безполезным,если перед ним поставить такой же кондер,потому как после закрытия ключа ток продолжит протекать в том же направлении разряжая кондер.
 Но при этом сгорит  ключевой транзистор 15_badgrin
Только тот народ в безопасности,у кого свободная пресса.
like
good
bad
shockingly
© 2001-2026, MOTO.com.ua - все про мотоцикли та скутери!   Зворотній зв'язок   Про нас   Реклама на сайті   Магазин